一、新北市衛生局公告
二、114年公費流感疫苗及新冠疫苗接種對象

三、蘆洲區衛生所流感及新冠疫苗施打時間
蘆洲區衛生所採現場領取號碼牌
(每日8:15發放號碼牌,8:30開始掛號作業)
請攜帶健保卡、身分證及公費對象相關證件(請攜帶正本及影本,影本留存衛生所備查)
| 成人流感及新冠疫苗 | 平日星期一至期五 | 每日限量130號 |
| 幼兒流感及新冠疫苗 | 08:30-11:30 | 每日限量50號 |
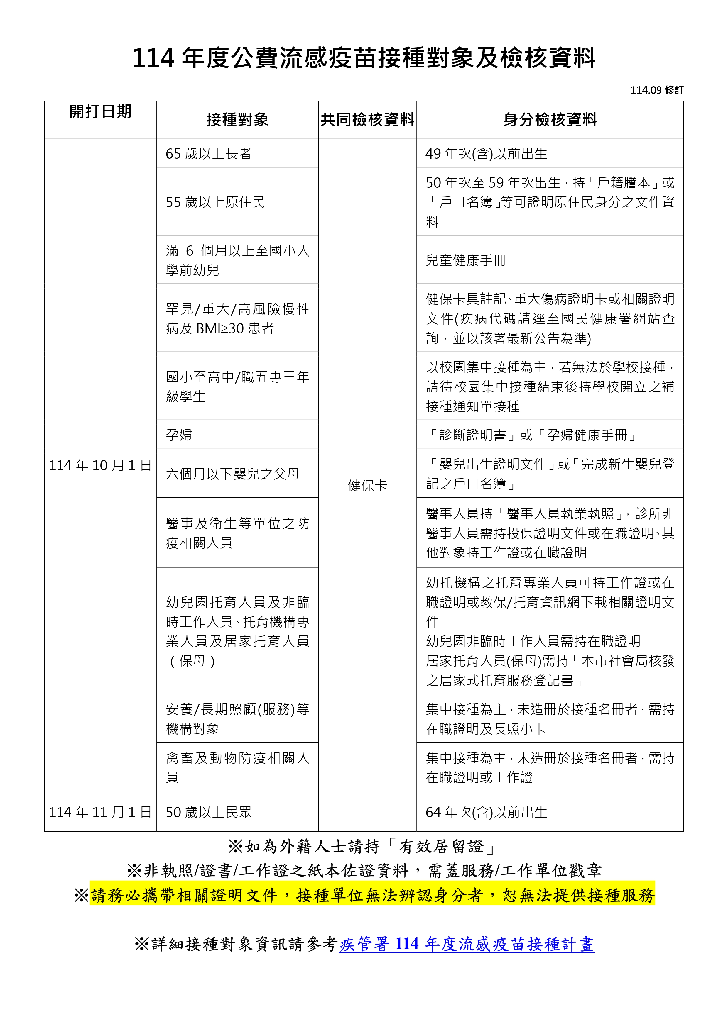
四、公費流感接種對象及攜帶證件
攜帶證件:健保卡及佐證資料(請攜帶正本及影本,影本留存衛生所)
高風險慢性病者請攜帶慢性病連續處方箋、健康存摺等治療證明(疾病診斷別如下)

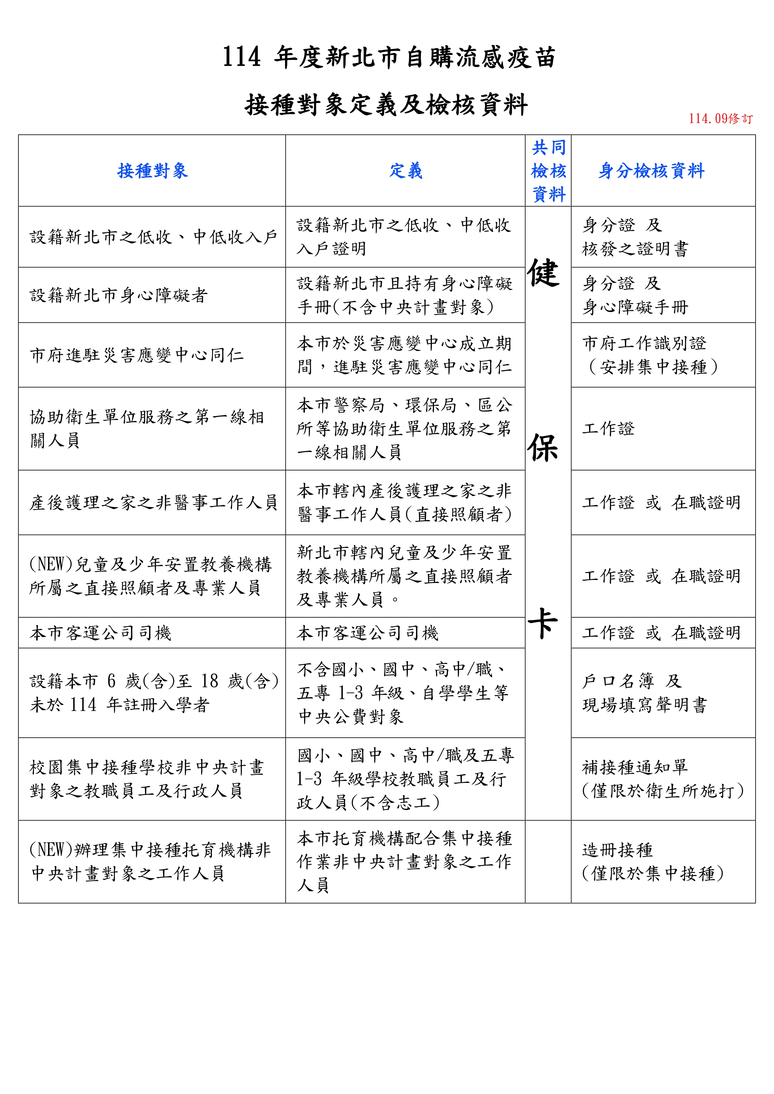
五、新北市自購流感接種對象及攜帶證件
攜帶證件:健保卡及佐證資料(請攜帶正本及影本,影本留存衛生所)

六、蘆洲區疫苗合約院所

七、蘆洲區流感及新冠疫苗社區接種站

| 社區設站 | 施打對象 |
| 11月社區設站 |
1.50歲以上長者 2.高風險慢性病者(請攜帶慢性處方籤等驗證) |
提醒:
1.請攜帶健保卡及相關證明文件前往設站地點接種。
2.接種新冠疫苗者須與前一劑新冠疫苗間隔12週〈84天〉以上,可與流感疫苗同時接種。
3.活動期間如遇天災/颱風等或其它不可抗力因素,依行政院人事行政總處發布之停班停課公告辦理。
八、若需疫苗線上預約服務請至新北市政府疫苗接種預約系統。
九、左流右新抽長者好禮活動
新北市衛生局辦理【接種流感尬新冠 新北長者好禮抽】活動,凡65 歲以上市民自10月1日至12月31日於本市接種流感疫苗或COVID-19 疫苗,即可獲得抽獎資格,連續13週抽千元禮券,最大獎為iPhone 17等多項好禮!越早接種越有機會中大獎~


